2022考研网上确认所需材料及要求
成都启航考研小编为大家整理了“2022考研网上确认所需材料及要求”相关信息,希望对正在进行26考研/27考研的考生有所帮助!成都启航考研开设OMO伴学计划、考研周末面授班、考研集训营、一对一辅导等多类型课程~
正式报名后要进行网上(现场)确认,最早的地区是内蒙古,明天就开始确认了,网上确认的相关流程,大家要注意提前了解~
网上确认是什么
网上(现场)确认是考研报名的一个重要环节,目的是对考生报名信息进行最终确认和对考生身份信息进行验证。

网上(现场)确认是对考生的报名信息进行最后的确认,需要提交报考点要求的材料。
部分报考点还可以支持除报考点、考试方式和报考单位三项之外的信息修改。
提醒:考生如果不参加确认的(即使报名成功),也无法参加初试!
确认需要哪些材料
进行网上(现场)确认时,不同来源的考生,需要准备的材料不尽相同。
1、应届生
(1)在学校所在地报考:身份证、学生证、个人标准照。
(2)在户口所在地报考(少部分地区接收):身份证、学生证、个人标准照、户口本(部分地区可用高中毕业证代替)。
(3)在实习所在地报考(少部分地区接收):身份证、学生证、个人标准照、实习单位或就读高校出具的实习证明。
2、往届生(含二战)
(1)在户口所在地报考:身份证、学历学位证书、个人标准照、户口本。
(2)在工作所在地报考:身份证、学历学位证书、个人标准照、社保(工作)证明(部分地区两者都要,也有地区可用居住证代替)。
补充1:未通过学籍学历校验的
(1)录取当年入学前可毕业的自考生或网络教育考生:
出具报考单位和报考点所要求的材料,如海南要求提供由颁发毕业证书的教育机构或高校出具的成绩单(盖章)。
(2)往届生/应届生:
分别提供由“中国高等教育学生信息网”或其他权威部门出具的《教育部学历证书电子注册备案表》或《教育部学籍在线验证报告》。
(3)在境外获得学历证书的考生:
提供教育部留学服务中心出具的认证书照片,认证书上的认证编号必须清晰完整。
ps: 因更改姓名或身份证号导致的校验未通过,还须提供具有更改记录的户口本或公安机关开具的相关证明。
补充2:专项计划考生
(1)少干计划考生:对应上述身份必需证件外,还需本地主管部门盖章认可的“2022年少数民族高层次骨干人才计划考生登记表”。
(2)退役士兵计划考生:对应上述身份必需证件外,还需本人《入伍批准书》原件和《退出现役证》原件。
现场确认和网上确认的区别:
如是网上确认:以上材料均为照片/文件上传系统;
如是现场确认:以上材料带原件到报考点指定地方,现场采集个人标准照。
信息采集要求
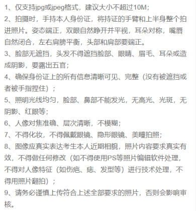
1、个人证件照
这张照片太重要了!不仅要用于网上确认,后面还会出现在你的准考证、研究生入学学生证、校园卡上,建议照好看点!(之前现场确认的时候,排队2小时,拍照1分钟,效果很是酸爽~)
标准照的拍摄要求,要根据研招网网报帮助中心的指示,进行拍照裁剪。

证件照片会要求素颜不带妆,但考虑到这张照片的使用性,建议大家轻微淡妆,既能够提气色,又不易被发现,可以尝试一下,如果不通过再重新上传素颜照~
2、身份证照片
身份证会有三张照片:正反面和手持身份证。
正反面照片:边框完整,字迹清晰,亮度均匀。
手持身份证照片:


因为拍照片也是耗费时间精力的事,建议大家提前拍好,方便到时上传;而且需要上传的材料,尽可能提前准备,以免出错,耽误确认进度~
以上是启航考研为大家整理的
“2022考研网上确认所需材料及要求”的相关信息,26考研备考可以着手开始了,希望同学们可以积极备考,高效学习,提高做题速度和准确度,祝你考试成功!
启航考研创立于1998年,发展到如今,涵盖了考研政英数等公共课及计算机、经济学、管理联考、法律硕士等专业考研定向辅导课程,同时在全国有超过200家分校,专注为大学生提供考研辅导培训服务。
扫描下方二维码或添加微信号:191 5019 9671了解最新优惠活动、免费获取真题解析、考研干货资料、免费定制学习规划!
成都启航考研咨询电话:400-8807-985
本文链接:2022考研网上确认所需材料及要求









