读研三年VS工作三年,怎么选更值?
成都启航考研小编为大家整理了“读研三年VS工作三年,怎么选更值?”相关信息,希望对正在进行26考研/27考研的考生有所帮助!成都启航考研开设OMO伴学计划、考研周末面授班、考研集训营、一对一辅导等多类型课程~
面对越来越卷的就业环境,考研还是工作,对于正在面临选择的毕业生来说简直就是世纪难题。今天,咱们就来聊一聊读研3年和工作3年,有多大差距呢?
听说下图是研究生和社畜的日常。一个天天有写不完的论文,一个时常抱怨为了这点工资命都要没了。
但不管如何调侃抱怨,大家仍然按部就班的完成着自己的任务,毕竟都是自己的选择。
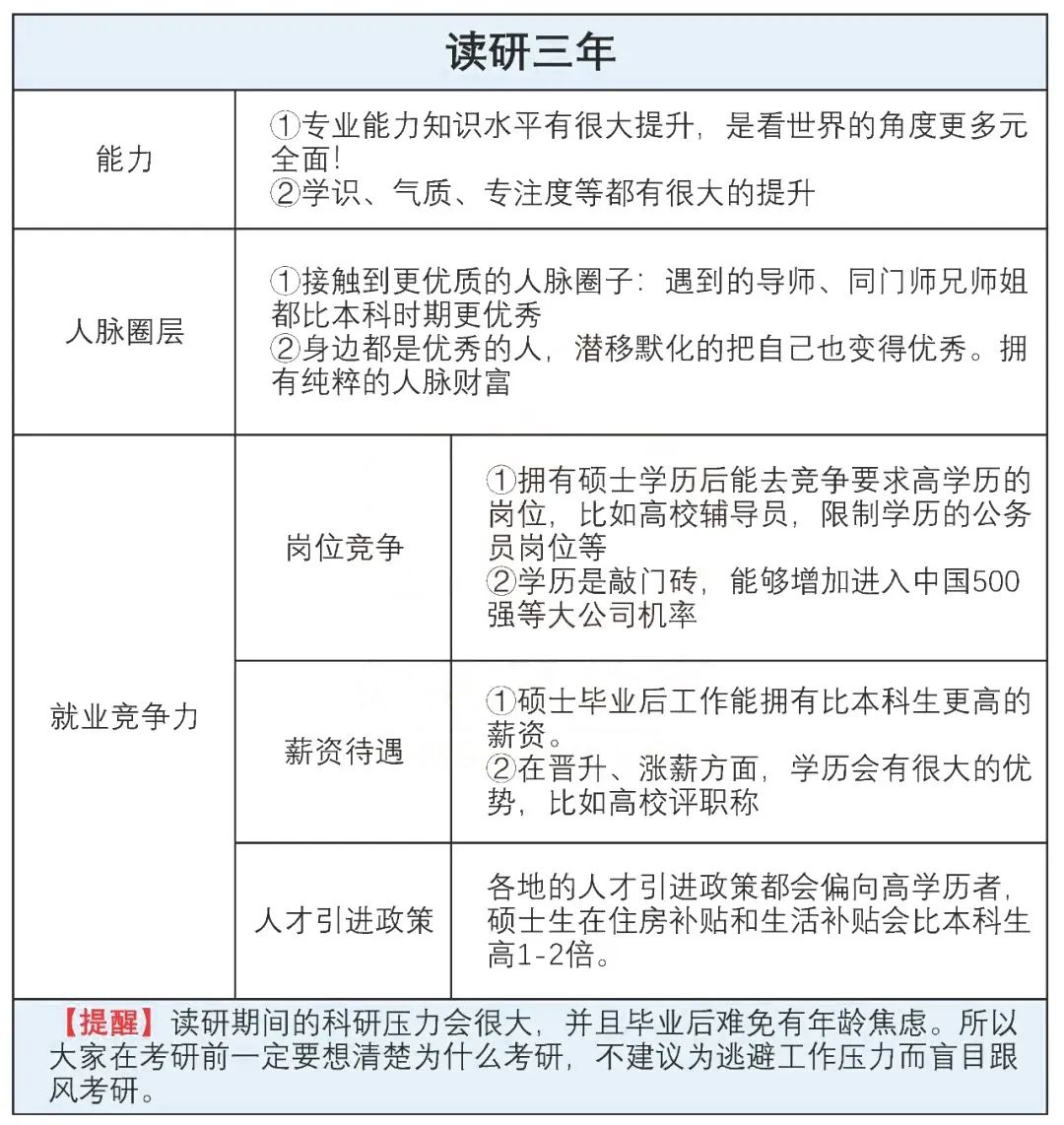
(1) 读研三年
如果选择读研三年:你可以继续进入高校学习、深造,扩大知识面,开阔视野。在进入工作之前能有更多时间与机会自我提升,增强自己的核心竞争力。
但要珍惜在校园的时间,不要虚度光阴,等出去工作了,就会理解想安安静静学点东西是多不容易……
(2) 工作三年
如果选择工作3年:你可以利用3年熟悉工作领域,积累3年的工作经验后做好未来的规划。可以体验五彩缤纷的世界,可以体现自己的社会价值。并且有了一定的经济基础,买车买房走入婚姻都可以。
权衡读研和工作的利弊之后,到底应该怎么选择呢?
(1) 从自身出发,考虑全面
在做选择之前,需要基于对自己的了解,思考自己的志趣所在:你的兴趣、性格、能力,适合继续深造、从事研究生相关学习及科研活动吗?还是更适合直接工作,在工作中成长?
(2) 明确目标,做好规划
不管怎么选择,都需要明确自己的目标,做好规划。想清楚自己到底适不适合读研,为什么读研。如果只是为了逃避就业压力的话就不建议盲目跟风考研,如果自身家庭经济不怎么好的话,可以考虑先工作,减轻家里的负担。
不管怎么选都是有利有弊的,但鱼和熊掌不可兼得。最重要的还是要明确自己的目标,不要随波逐流。并且选择了,就不要后悔!所以,大家觉得是先读研还是先工作好呢?留言说说你的看法吧~
以上是启航考研为大家整理的
            “读研三年VS工作三年,怎么选更值?”的相关信息,26考研备考可以着手开始了,希望同学们可以积极备考,高效学习,提高做题速度和准确度,祝你考试成功!
启航考研创立于1998年,发展到如今,涵盖了考研政英数等公共课及计算机、经济学、管理联考、法律硕士等专业考研定向辅导课程,同时在全国有超过200家分校,专注为大学生提供考研辅导培训服务。
扫描下方二维码或添加微信号:191 5019 9671了解最新优惠活动、免费获取真题解析、考研干货资料、免费定制学习规划!
成都启航考研咨询电话:400-8807-985
         
本文链接:读研三年VS工作三年,怎么选更值?











